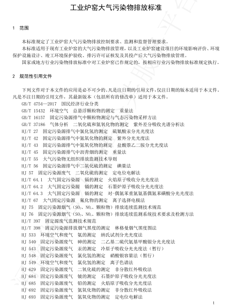
優質的服務流程
· quality of service processes ·

需求溝通傾聽客戶需求,了解用戶使用環境和現場工況
方案設計根據現場實際工況,針對性出具解決方案
合同簽訂技術和商務規范確認,簽訂合作協議
產品制作選擇最優質的元器件,嚴格按照技術協議
調試安裝現場規范安裝,靜態動態調試,分析儀運行
售后服務后續維護,持續跟進,終身維修

全國熱線
銷售熱線
公司地址山東濟南市槐蔭區太平河南路1567號均和云谷濟南匯智港6號樓
2020年4月10日,河南省市場監督管理局、河南省生態環境廳在鄭州主持召開了地方標準審查會,對河南2015年發布的(DB41/1066-2015)進行了修訂。2020年5月19日,河南省市場監督管理局以2020年29號公告批準發布了新修訂的《工業爐窯大氣污染物排放標準》(DB41/1066-2020),2020年6月1日起實施。








新修訂的標準中涉及有關耐火材料工業的窯爐術語定義及排放指標摘要如下,供企業參考:
耐火材料工業:“用非金屬或金屬原料經過粉碎加工、成型、燒成(烘烤)等過程或不經粉碎加工直接燒成過程而制成各種耐火原料或耐火制品的工業”。
剛玉類工業:“以工業氧化鋁、高鋁礬土、氧化鋯、氧化鎂、氧化鉻、氧化鈣等為原料,外加添加劑,在電弧爐中熔融、冶煉并經冷卻結晶生成剛玉類制品的工業”。
顆粒物排放極限:耐火材料工業干燥及燒成窯,剛玉類工業熔煉爐、熔化爐、鋁石窯:10mg/m3。
二氧化硫排放極限:耐火材料工業干燥及燒成窯50mg/m3。
氮氧化物(以NO2計)排放極限:耐火材料工業干燥及燒成窯100mg/m3;剛玉類工業熔煉爐、熔化爐、豎窯:300mg/m3。
基準氧含量(O2):耐火材料工業燒成窯:18/%;剛玉類工業熔煉爐、以電能轉換產生熱量的各類爐窯:按實測濃度計;爐窯啟停階段(氧含量不低于19%的情形):按實測濃度計等。
修訂的標準中明確鼓勵工業爐窯宜優先采用天然氣、電、凈化后煤氣等清潔燃料,采用節能保溫、低氮燃燒、煙氣再循環、富氧(純氧)燃燒等技術,從源頭控制氮氧化物產生。
標準中涉及耐火材料、剛玉類產品及有關耐火原料生產用各窯爐的污染物排放指標設置充分考慮了企業生產實際,可操作,接地氣,得到了多數企業認可。請各企業提前準備,統籌好發展和環保治理的關系,以裝備工藝提升為主線,實現耐火材料綠色高質量發展。在其指標設置方面,盡管近一兩年河南主體耐材企業、剛玉類企業及有關科研院校的專家,做了大量細致的工作,認真調研,形成共識,積極向政府有關部門匯報交流,形成了目前結果,但耐火材料的特點是品種多,需要用不同材質工藝、不同溫度窯爐及不同技術方案進行生產制作,因此在指標設置方面,單用一個排放指標還很難符合實際情況,如:不同窯爐溫度排放劃分、日均值等,建議在以后制定耐火材料工業窯爐專項行業排放標準中采納。
山東新澤儀器有限公司專業生產銷售煙囪中氣體參數監測-煙氣在線監測系統,我們注重用戶體驗,并且擁有豐富的產品研發經驗和zhuan ye知識,為數以千計的用戶提供zui佳的產品解決方案。山東新澤儀器-煙氣連續監測系統是采用世界xian jin在線分析技術與中國環保監測技術相結合,通過我公司多年在工業流程領域中積累的豐富經驗精心打造而成。應用于煙氣中氣態污染物(SO2、NOX、CO、CO2、O2)和固態污染物以及溫度、壓力、濕度、流量的在線監測,并通過數據采集處理系統生成圖譜,環保報表,可將數據遠傳至各級環保部門。系統按工業型標準設計,有大量成功實例。


需求溝通傾聽客戶需求,了解用戶使用環境和現場工況
方案設計根據現場實際工況,針對性出具解決方案
合同簽訂技術和商務規范確認,簽訂合作協議
產品制作選擇最優質的元器件,嚴格按照技術協議
調試安裝現場規范安裝,靜態動態調試,分析儀運行
售后服務后續維護,持續跟進,終身維修